En
首页
外研动态
产品服务
数字外研
师生服务
关于我们
联系我们
作者投稿
新闻资讯
活动赛事
学术科研
外研公告
党史教育
出版融合实验室
首页
>>
外研动态
>>
出版融合实验室
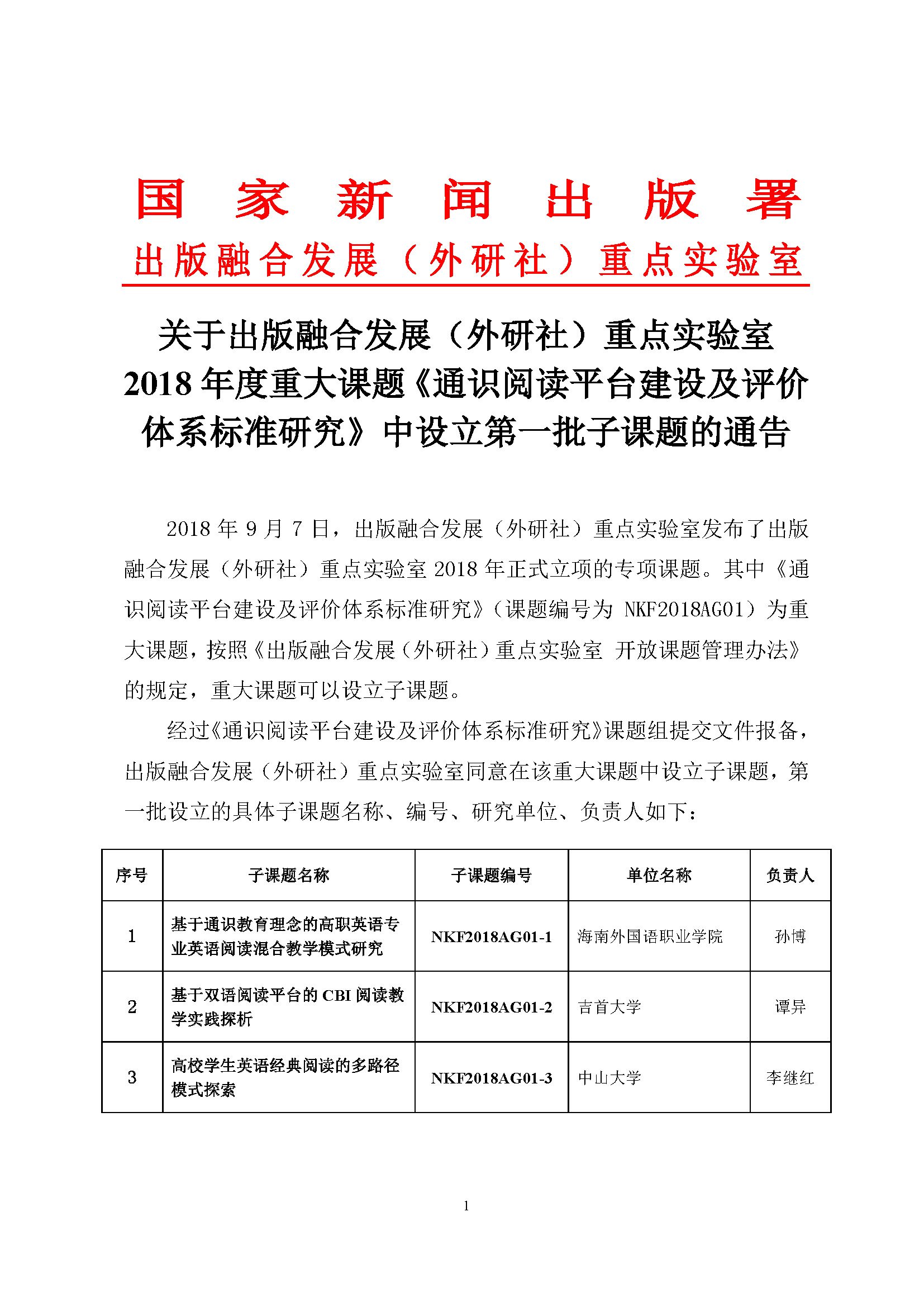
关于重点实验室在 2018年度重大课题
《通识阅读平台建设及评价体系标准研究》中设立第一批子课题的通告
日期:2018/09/30