网站logo
En
  • 首页
  • 外研动态
  • 产品服务
  • 数字外研
  • 师生服务
  • 关于我们
  • 联系我们
  • 作者投稿
  • 新闻资讯
  • 活动赛事
  • 学术科研
  • 外研公告
  • 党史教育
  • 出版融合实验室
首页  >>  外研动态   >>  出版融合实验室

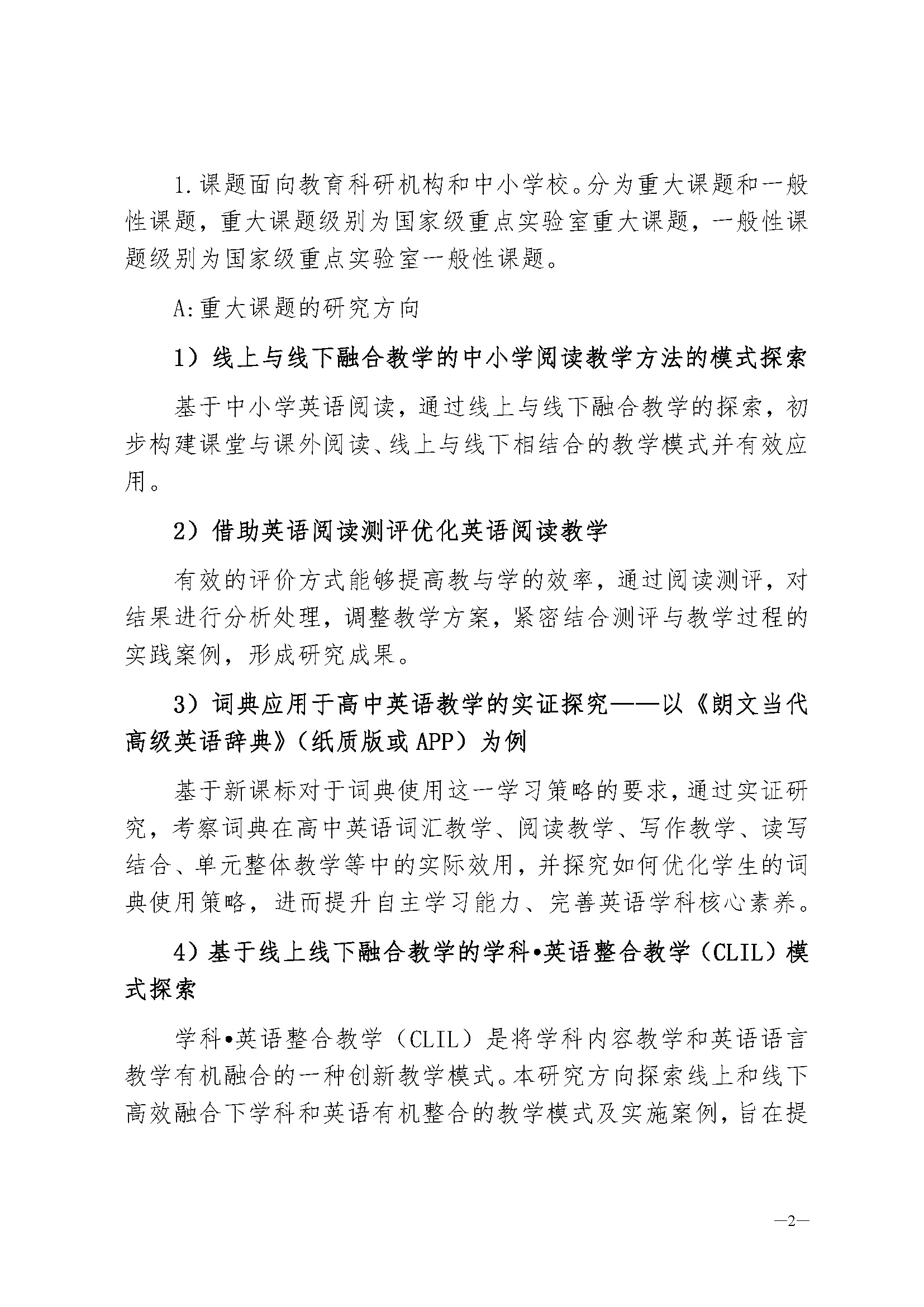
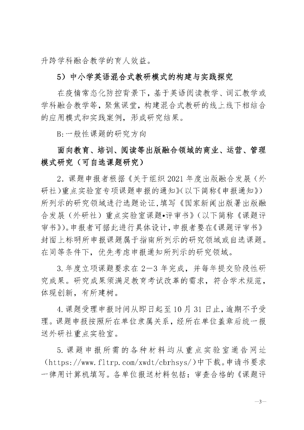
2021年度出版融合发展(外研社)重点实验室专项课题申报通知

日期:2021/06/24

微信图片_20210624095421

2021年度出版融合发展(外研社)重点实验室专项课题申报通知_页面_1

2021年度出版融合发展(外研社)重点实验室专项课题申报通知_页面_2

2021年度出版融合发展(外研社)重点实验室专项课题申报通知_页面_3

附件1:出版融合发展(外研社)重点实验室课题申请·评审书(2021版).doc

附件2:出版融合发展(外研社)重点实验室 开放课题管理办法(20210601).pdf

附件3:课题实验参考材料.rar


关于外研社

  • 盗版侵权举报
  • 到达外研社
  • 人才招聘
  • 外研社证书查询

线上图书购买

  • 京东外研社品牌店
  • 天猫外研社旗舰店
  • 当当外研社官方旗舰店
  • 2025年图书目录
  • 外研社
    外研资讯
    外研社Unipus
    外研社K12
    外研童书

外语教学与研究出版社有限责任公司 Copyright 1999-2026 FLTRP, All Rights Reserved

京ICP备11010362号-15   京公网安备 11010802020459